欢迎来到信用信息公示系统!
意见建议
网站声明
设为首页
收藏链接
政府采购招投标信用报告专线电话:0311-85558992 18600625888
网站首页
企业介绍
公司动态
信用承诺
政策法规
评级资质
信用公示
评级申报
联系我们
信用报告公示
信用报告公示
信用红榜
信用黑榜
信用信息共享平台
信用+
信用修复
公司(评级)资质
资料下载
信用报告公示
当前位置:
首页
»
信用公示
»
信用报告公示
» 正文
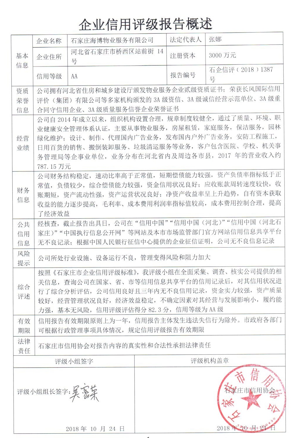
石家庄海博物业服务有限公司
发表日期:2019-07-11
上一篇:
石家庄精勘科技有限公司
下一篇:
河北百展工程咨询有限公司